国会活動
○委員長(末松信介君) 次に、山本太郎君の質疑を行います。山本太郎君。
○山本太郎君 れいわ新選組代表、山本太郎です。
総理、日本はアメリカの植民地ですか。
○内閣総理大臣(岸田文雄君) 日本はアメリカの植民地ではありません。
○山本太郎君 総理、北方領土は日本の領土ですか。
○内閣総理大臣(岸田文雄君) 北方領土は日本の領土です。
○山本太郎君 総理、北方領土が返ってこないその理由を教えてください。
○内閣総理大臣(岸田文雄君) 北方領土をめぐっては、戦後長年にわたり、旧ソ連、そしてロシアとの間において交渉を続けています。残念ながら、その交渉において結論に至っていない。結果として、北方領土は日本の固有の領土であるにもかかわらずロシアが現状を支配している、こういった状況が続いています。
○山本太郎君 安倍政権下で日ロ首脳交渉を27回重ねてもなぜ領土が返ってこないのかということなんですけど、今答えになっていなかったんですね。答え、すごくシンプルなんです。日本がアメリカの植民地だからなんですね。
説明します。
資料A①、2018年12月、日経。プーチン大統領は、平和条約締結に意欲を見せつつも、米軍基地が造られる懸念から北方領土の返還は難しいとの見解を示した。

独立国であるならば、当然これ、返還されたという領土に外国軍の基地を造らせないということは可能なんですよ。でも、植民地の場合はそうはいきませんね。
資料のA②、A③。日本には決定権がないんです。アメリカ国務省広報局修史部史料「合衆国の対外関係」、1950年6月、連合国軍最高司令官マッカーサーによって書かれた文書。日本全域が合衆国の防衛作戦行動のための潜在的な基地とみなさなければならない。これから旧安保条約の締結に向けたプロセスが始まる時期に、アメリカの最高司令官が示した方針なんですね。
- 資料②
- 資料③
過去の報道によると、プーチン大統領がこだわっている1つの文書があるそうなんです。
資料A⑤、外務省が冷戦下、73年に作成したもの。「外務省機密文書 日米地位協定の考え方」、日米間の協議事項に係る外務省内での考え方が記されたもの。そこには、返還後の北方領土には米軍の施設・区域を設けないとの義務をソ連と約束することは、安保条約、地位協定上問題があると記されていると。

外務省、この「日米地位協定の考え方」は公表されていますか。公表されている、されていないの2択でお願いします。
○政府参考人(河邉賢裕君) お答え申し上げます。
琉球新報社は「日米地位協定の考え方 増補版」を刊行していると承知しており、外務省はこれに該当すると思われる文書を保有しております。
外務省が保有する当該文書の中には、日米間の協議事項に係る当省内の考え方、両国間の協議の内容等に関する記述が含まれております。これらを明らかにすることにより、米国との交渉上不利益を被るおそれ又は米国との信頼関係が損なわれるおそれがあると考えられることから、外務省として当該文書を公表することは考えておりません。
○山本太郎君 公表していないということを丁寧に説明していただきました。でも、琉球新報は定価3300円で販売しているんですね。たとえ商品化されていなくても、不都合な真実は自ら公表しないという姿勢を貫いていらっしゃいます。
資料のA⑥。この「外務省機密文書 日米地位協定の考え方」の別の箇所を見てみると、第一に、米側は、我が国の施政下にある領域内であればどこにでも施設・区域の提供を求める権利が認められている、我が国が米側の提供要求に同意しないことは安保条約において予想されていないと考えるべきである、これが日本の外務省の考え方なんです。

資料A⑦、地位協定2条1項。どの区域や施設を米軍が使用するかというのは日米合同委員会で決めようね、こうなっているんですけれど、日本には断る権利ございません。

資料A④。だからこそ、プーチン氏、北方領土を引き渡した場合にそこに米軍基地を置かないということを日米首脳で公式合意しろと求めてきたんですね。植民地がそんなこと言えるはずないだろうということで、北方領土の返還というのはかなわない状態にされてしまったと。どうして本気出さないんですか。アメリカに物言ってくださいよ。

米軍が望めば日本のどこにでも米軍基地を置けるルール、それを仕切るのは日米合同委員会。資料Aの⑧。日米合同委員会は、地位協定締結から数えても60年以上の歴史。これまで合同委員会の開催回数は何回なんですかということなんですけど、余計な説明しないでくださいね、回数だけ答えてください。お願いします。

○政府参考人(河邉賢裕君) お答え申し上げます。
合同委員会の開催回数の詳細については、日米双方の合意がなければ公開されないこととなっております。
1960年に設置されて以来、これまでに1000回以上開催してきております。
○山本太郎君 1000回以上、一体何を話し合ってきたのかな。
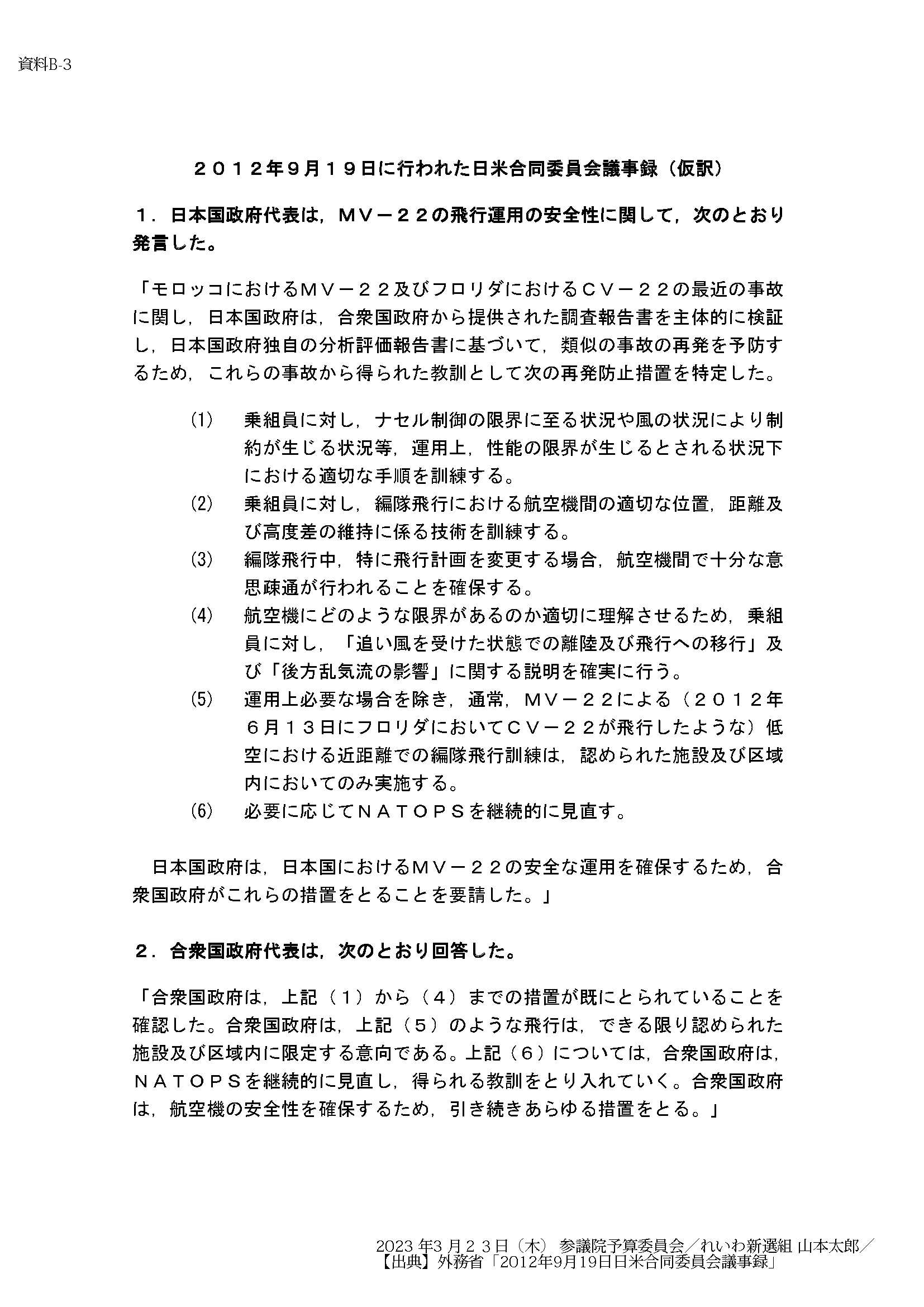
これまで公表された議事録は、たった4件。そのうち唯一まともな議事録の1件は、1972年沖縄本土復帰の際、日本政府の秘密取決め、5.15メモの主要部分。琉球新報が97年3月に入手した、だから政府も致し方なく公開することになった。残りの3件どうなったんですか、議事録はということなんですけど、私が今手元に持っております。資料Bの①から④になるんですけど、たった、たったこれだけの紙切れだそうですよ。60年、1000回以上開催されたその記録が、皆さんに公開されているのがたったこれだけの紙切れ。不透明、ブラックボックス、憲法より上の存在、日米合同委員会でございます。
- 資料B1
- 資料B2
- 資料B3
- 資料B4
米国に要求されれば、基地建設も、基地から侵攻するということさえも拒否できない。総理、米国が間違った戦争を進めるとなったときに、日本側は止められるんですか。止められるんですか。いかがですか。
○国務大臣(林芳正君) 委員がおっしゃるその間違った戦争という定義が必ずしも明確でないわけでございますが、もし事前協議のことを指されておられるということであれば、これは当然のことながら、この事前協議において、イエスの場合もあるし、ノーの場合もあるということでございます。
○山本太郎君 ノーとは言えない枠組みじゃないですか。そのように解釈しているのが外務省の秘密文書だったじゃないですか。買ってください、3300円出して、琉球新報から。米国言いなりの日本政府がノーと言えるかという話なんですよ。本当に言えるんですか。
総理、イラク戦争、間違いだったと考えますか。いかがでしょう。
○内閣総理大臣(岸田文雄君) イラク戦争については、イラクは12年間にわたり累次の安保理決議に違反し続けました。我が国は、安保理の決議に基づき、この各国により取られた行動を支持したものであります。当時の日本政府の判断、これは妥当性を失うものではなく、政府として改めて当該判断について検証を行うことは考えておりません。
○山本太郎君 判断しないということでいいんですか。一言で言ってください。違う文書、ちょっと後ろ、いや、ちょっと待って、違う文書出さないで、質問潰さないでください。
○委員長(末松信介君) 丁寧に質問してください。丁寧に質問してください。
○山本太郎君 ちょっと待って。今の質問に対して、ちょっと待ってください、ちょっと待ってください、今の質問に対してはっきりしなかったので聞かせていただいているんです。今の答えは、ちょっと待ってください、検証しないということなんですね。で、これに関して答え出さないということでいいんですか。一言で答えられるでしょう。どうして向こうの作文読もうとするんですか。
○委員長(末松信介君) 着席してください。
○内閣総理大臣(岸田文雄君) 妥当性を失うものではないと申し上げました。
○山本太郎君 正義の戦争であったということですか。そういうことでいいんですね。
○内閣総理大臣(岸田文雄君) 我が国は、その国連安保理の決議に基づいて取られた行動を支持いたしました。我が国の判断、これは妥当性を失うものではありません。
○山本太郎君 困るんですよ、そんなずれた感覚持った人が総理大臣やってもらっちゃ。そんなずれた感覚を持った人間たちがこの国を運営したら、戦争に巻き込まれるんですよ。
イラク戦争はアメリカの偽情報から始まったんです。イラクが破壊されたんです。
資料のA⑯。ハンス・ブリクス国連監視検証査察委員長、イラクで700回に及ぶ査察を行った、国連安保理に大量破壊兵器は一切見付からないと報告した人です。それでもアメリカはイラクへの攻撃を開始した。

資料のA⑨から⑮、一気に行きます。
イラクに参戦したイギリス、チルコット委員会で7年掛けて検証、間違いだったと認めている。イギリス・ブレア元首相、イラク侵攻、間違いだったと。ブッシュ元大統領、イラクに関する情報の誤り認めている。オバマ元大統領、イラク戦争は誤った戦争である。バイデン大統領、イラク戦争への賛成票は誤りであった。オランダ独立調査委員会、イラク戦争への参戦は国際法違反。アナン国連事務総長、イラク戦争は国連憲章上からも違反である。
- 資料9
- 資料10
- 資料11
- 資料12
- 資料13
- 資料14
- 資料15
これ、世界が認識改めているんですよ、参戦した国でも。どうして、どうして今みたいな答えになるんですか。任せられない、あなたには。退陣してください、そんな人たち。何をやろうとしている……(発言する者あり)失礼じゃない。指、こうすればいいですか、じゃ。
○委員長(末松信介君) 山本さん、着席して答弁を聞いてください。
岸田内閣総理大臣。(発言する者あり)
質問なのか意見なのか、判別しにくい様子でありました。質問と捉えます。
岸田内閣総理大臣。(発言する者あり)岸田内閣総理大臣、御答弁ください。御答弁いただきます。(発言する者あり)
○山本太郎君 済みません、イラク戦争は間違いじゃなかったということを、そのまま、じゃ、もう総理大臣としてそれを認めるということでいいんですね。お話は変わらないんですね。イラク戦争は正義の戦争である、世界中がこれ覆しているんですよ、当時の参戦国たちも。一言でお答えください。
○内閣総理大臣(岸田文雄君) 日本の政府の立場は先ほど申し上げたとおりであります。
それから、委員の御指摘の様々な発言、これについて一々申し上げませんが、例えばブレア首相、これは、武力行使の決定自体ではなく、あくまでも収集した情報の誤りについてのみ認める、こういった答弁であったと理解をしています。
いずれにせよ、我が国のその当時の判断、これは今振り返っても妥当性を失うものではないと考えております。
○山本太郎君 まとめますね。大量破壊兵器があるという間違った情報を基に戦争は始まったんですよ。
○委員長(末松信介君) 申合せの時間が来ておりますので、おまとめください。
○山本太郎君 検証する、反省する、えっ、検証し反省する主権さえもこの国にないということが今明らかになったと思います。
売国棄民予算に反対する。これ絶対通しちゃ駄目です。
ありがとうございます。
最新の記事
- 2025.12.5 災害対策及び東日本大震災復興特別委員会「「そりゃないですよ!」借金しろでは持たない・・・。八丈島の事業者、経済を救え!」
- 2025.12.2 環境委員会「ウソにウソを重ねたインチキで国民を守る!?」
- 2025.11.26 憲法審査会「憲法改正という詐欺、窃盗行為から国民を守る」
- 2025.11.6 本会議 代表質問
- 2025.6.18 憲法審査会「7分で完全理解!テレビでは放送できない 邪悪な改憲派の狙い」
カテゴリ
- PCSC協定
- SPEEDI
- もんじゅ
- グローバー勧告
- サイバー
- テロ関連
- マイナンバー
- ロスジェネ
- 予算委員会
- 健康・医療戦略推進法
- 内閣委員会
- 原子力委員会設置法
- 国家公務員法の一部を改正する法律
- 国家戦略特区法
- 天下り
- 奨学金
- 子宮頸がんワクチン
- 小児甲状腺がん
- 川内原発
- 年次改革要望書
- 放射性物質拡散シミュレーション
- 新型コロナウイルス感染症
- 日米原子力協定
- 東日本大震災復興及び原子力問題特別委員会
- 株式会社地域経済活性化支援機構法の一部を改正する法律
- 水素エネルギー
- 汚染水対策
- 法科大学院
- 特定秘密保護法
- 独立行政法人通則法の一部を改正する法律
- 総合科学技術・イノベーション会議に関する内閣府設置法の一部を改正する法律
- 被ばく問題
- 規制基準
- 重大な犯罪を防止し、及びこれと戦う協力の強化に関する日本国政府とアメリカ合衆国政府との間の協定の実施に関する法律
過去ログ
- 2025年12月
- 2025年11月
- 2025年6月
- 2025年5月
- 2025年4月
- 2025年3月
- 2025年1月
- 2024年12月
- 2024年10月
- 2024年6月
- 2024年5月
- 2024年4月
- 2024年3月
- 2024年2月
- 2024年1月
- 2023年12月
- 2023年11月
- 2023年6月
- 2023年5月
- 2023年4月
- 2023年3月
- 2022年12月
- 2022年11月
- 2022年3月
- 2022年2月
- 2019年6月
- 2019年5月
- 2019年4月
- 2019年3月
- 2019年2月
- 2018年12月
- 2018年11月
- 2018年8月
- 2018年7月
- 2018年6月
- 2018年5月
- 2018年4月
- 2018年3月
- 2018年2月
- 2017年12月
- 2017年8月
- 2017年7月
- 2017年6月
- 2017年5月
- 2017年4月
- 2017年3月
- 2017年2月
- 2017年1月
- 2016年12月
- 2016年11月
- 2016年10月
- 2016年6月
- 2016年5月
- 2016年4月
- 2016年3月
- 2016年2月
- 2016年1月
- 2015年12月
- 2015年10月
- 2015年9月
- 2015年8月
- 2015年7月
- 2015年6月
- 2015年5月
- 2015年4月
- 2015年3月
- 2015年2月
- 2014年11月
- 2014年10月
- 2014年7月
- 2014年6月
- 2014年5月
- 2014年4月
- 2014年3月
- 2013年12月
- 2013年11月
- 2013年7月
- 過去記事一覧


























