国会活動
2018.6.19 内閣委員会、農林水産委員会連合審査会「TPPとPFI、地方は外資に喰われるか?」
2018年06月20日
- カテゴリ
- 資料①
- 資料②
- 資料③
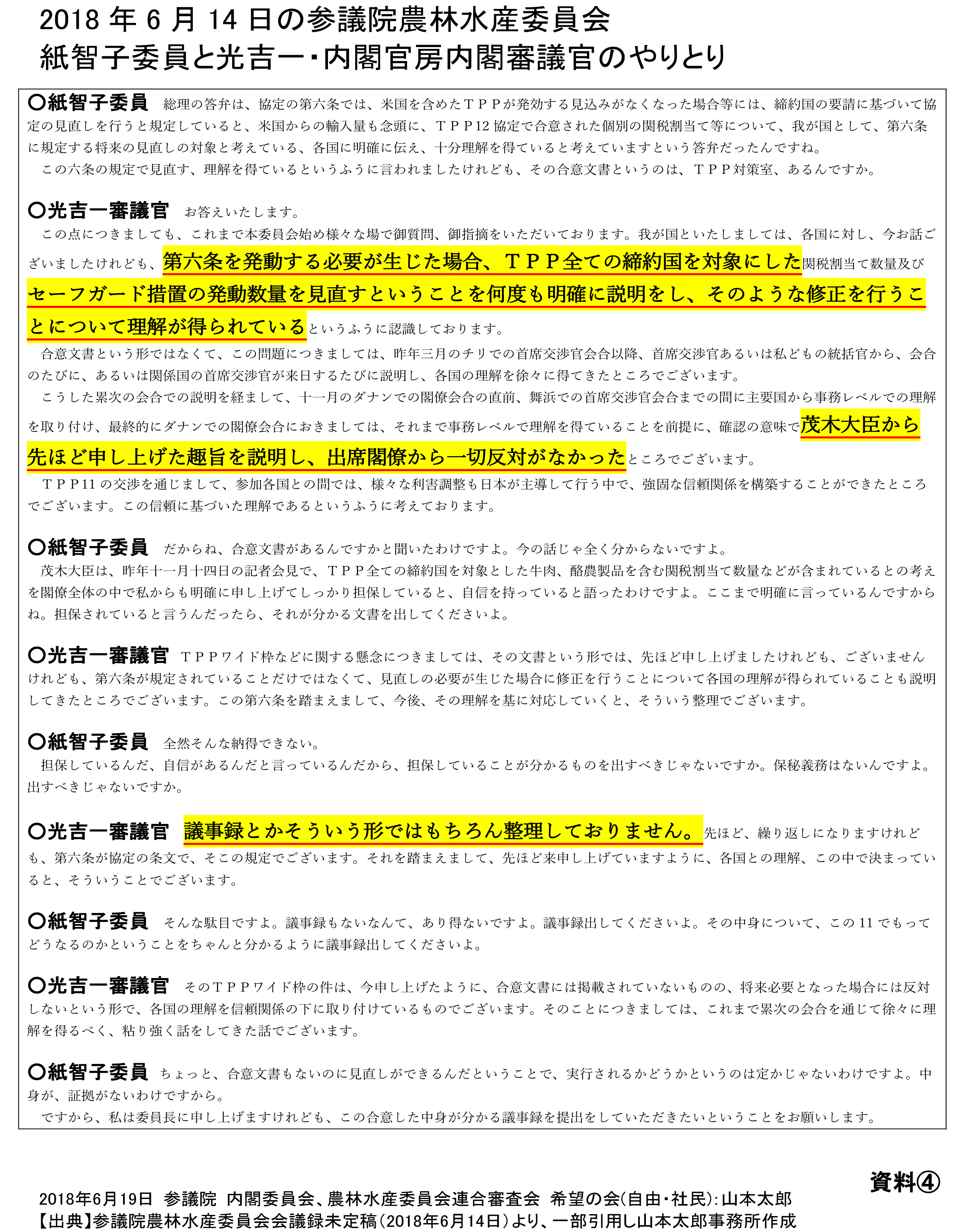
- 資料④
○山本太郎君
まず冒頭、昨日の震災で亡くなられた皆様、被災された皆様に心からのお悔やみ、そしてお見舞いを申し上げまして、自由党共同代表山本太郎が、社民との会派、希望の会を代表いたしまして、TPPについてお聞きいたします。
TPP11審議では、セーフガードの発動基準をなぜ引き下げなかったのかが大問題に。
今初めて知った方のために、まずセーフガードをざっくり説明します。
輸入が急激に増えたら国内の生産者が大変な思いをする、だから基準を決めて、それ以上に輸入が増えたら関税を引き上げたりして輸入品が入りづらくして国内の生産者を守るという緊急措置がセーフガード。今回のTPP11でも、前のTPP12同様にセーフガードを設定しています。
では、何が問題なんですかと。
TPP11とTPP12、そもそも何が違いますか。TPP12からは米国が抜けて、残りの国がTPP11。
巨大な農業、畜産国の米国がTPPから抜けたのに、TPP12のセーフガード発動基準、これ、米国なしの基準に引き下げずにTPP11でそのまま引き継いだ。つまり、セーフガードが発動されづらくなるおそれ。
例えば、牛肉のセーフガード発動基準数量は、TPP12発効後に米国からの輸入が激増することを見込んで設定したもの。でも米国は離脱。今後、米国産牛肉の輸入が増えた分はTPPのセーフガードの発動基準数量にカウントされない。
資料①、牛肉の需給動向から左の棒グラフ、最近の日本の国別輸入先、平成29年度。
輸入先のトップがオーストラリア29.8万トン、第2位アメリカ23.1万トン、合計52.9万トン。この数量にプラス7万トン弱増加したらセーフガード発動というのがTPP12での設定。
この設定のまま、米国抜きのTPP11に適用させることが大問題。
なぜなら、TPP11での決め事に米国からの輸入増はカウントされない。
例えば、米国がこれまでと同じくらいの輸出を維持し、さらにTPP加盟国のオーストラリアやニュージーランドからの輸入が増えて、TPP12であればセーフガードが発動される合計59万トン以上になってもセーフガードは発動されない。
アメリカが消えたのに、米国が消えたのにTPP12の発動基準はそのまま。これに大喜びしたのが資料の②。
日本の米国に次ぐ2番目の豚肉輸入元でもあるカナダの政府系機関が、今年2月16日、TPP11の影響試算を発表。
対日輸出が最も著しく増加と予想する内容。特に、米国の不参加から最も多くの利益を得たとしているのが豚肉と牛肉の対日輸出だったと。
米国が消えたならセーフガードの基準を下げる、これは当たり前の話ですよね、国益を考えるならば。
国益に反する交渉は行っていないって、一体どこの言葉、一体何を見て言っているのかという話になってくるんですね。
でも、それをしなかったのは、特にカナダに対して座礁(ざしょう)同然のTPPに残ってもらうためのうまみを差し上げた、何とかTPP11でまとまれるようにうまみを差し上げたこと以外に何があるんですかってことなんですよ。
どう見てもこれ丸ばれだろうと。でも、政府ははっきり説明しない。
資料の③。今年6月12日、参議院外防委員会で外務大臣答弁、TPPのハイスタンダードを維持する観点から現時点で修正を行わず、発効後、必要と判断した時点で協定第6条に従い見直しを行うということで合意をいたしました。
資料③の下の部分、協定6条、ライン部分、ざっくり説明します。
TPP12が発効間近のとき、あるいはTPP12がどう考えても発効する見込みがないときに、いずれかのTPP11メンバーの要請でこの協定を見直すという内容。
要するに、アメリカが戻ってくるか、もう絶対戻ってこないって分かったときに見直すからねっていう意味ですよね、これ。
これ、TPP11発効後、アメリカが戻ってくる可能性をいつまでに見極める予定ですか、時期を具体的にという質問を振ったんですけれども、今日さんざんその御質問が出ていまして、要は、時期は決めないんだと、はっきりとは決めないんだと、それによって早過ぎるとか遅過ぎるとかいろんな議論が生まれるからこれは決めないんだって話なんですけど、でも、このやり方ってちょっとまずくないかなって話なんですね。
要は、アメリカが戻ってくるかもしれないし、戻ってこないかも分からないし、でも、戻ってもらえるように頑張るということをずっと言い続けているわけでしょう。ある意味、ストーカー状態なんですよ。
このセーフガード発動基準は見直さないよということですよね、そこが決着付くまで。ということは、2、3年掛かるということもあり得るという認識でいいですか。大臣、いかがでしょうか、茂木大臣。
○国務大臣(茂木敏充君)
TPP11協定の第6条では、米国を含めたTPP12協定が発効する見込みがなくなった場合等には、締約国の要請に基づき協定の見直しを行う旨規定をしてございます。
詳しい規定についてはよく御存じだと思いますので、このように簡単にお話をさせていただきますが、これ例えば米国の通商政策の新たな動向などを踏まえて判断することになるわけでありますが、この場合、締約国のうち一か国でも、例えば我が国が要請を行えば見直しが実施されるということになります。
○山本太郎君
ということは、この2、3年もしも続いた場合には、この2、3年は、アメリカがカウントされないまま、新しい国から、加盟国の中から牛肉、豚肉などがいろいろ輸入どんどんされてくるっていう話ですよね。
で、もし大臣のおっしゃるとおりに、数年後でもこれもう一回第6条に基づいて話合いができるという話ならば、そのときにですよ、そこまで拡大された有利な枠をオーストラリアとかカナダに見直しますということを向こうが納得しますかという話なんですよ。
あれっ、ハイスタンダードじゃなかったっけって言われませんか。これ、向こうは見直すんですね、ちゃんと。いかがでしょう。
○国務大臣(茂木敏充君)
日本として見直しの要請は必ずその場合には行わさせていただきます。そして、そのことは累次(るいじ)の会合においても、また閣僚会合においても申し上げております。
そして、TPP、単に牛肉のセーフガードなり関割(かんわ)り(注:関税割当)だけを決めた協定ではないんです。
あらゆる関税の項目であったり様々なルールについて各国の利害関係を調整して取り決めたものでありまして、そこには、各国が様々なところで守るべきは守る、攻めるべきは攻めると、こういった姿勢で臨んでおりまして、その利害調整も行い、各国が信頼関係に基づいて合意をしたものでありますから、そこの中に入っている第6条についても、信頼関係に基づいて見直しが行われるものと考えております。
○山本太郎君
そもそもの構想のときには、アメリカがカウントされることでそこまでのセーフガードの基準量になっていたわけでしょう。
そこが入らないということになっていて、別枠でカウントされるとなったら、これは引き下げなきゃ駄目に決まっているじゃないですか。
その代わりに何をもらえたんですか、じゃ。
TPP11に入ってもらうということを確約してもらった以外に何かあるんですか。いかがでしょう。
○国務大臣(茂木敏充君)
TPPの11か国としては、昨年の1月23日、米国がTPPから離脱を表明した後、11か国でしっかりと結束をして、ハイスタンダードでバランスの取れたTPP協定、これが各国の発展に大いに寄与するものである、できるだけそのままハイスタンダードを維持しつつ早期に実現をさせることが必要だと、こういう共通認識に至ったわけであります。
その結果、TPP交渉においては、米国がいないことを踏まえた協定内容の修正等は行わず、知的財産関連など、ごく一部のルールのみを凍結するということで合意をしたものでございます。
○山本太郎君
TPP11という形を壊さないために、ハイスタンダードなルール、よく分からないけれども、勝手に言っていますけれども、それと引換えに、このセーフガードだったりとか、あと、何ですか、著作物、これ延長するというような、まるで国益を寄贈するような契約をされてきたということですよね。
しかも、それ、ちゃんと残っているんですかと、証拠に。
資料の④、今月14日、参議院農水委員会議事録、これ、共産党、紙(智子)先生の御質問なんですけれども、非常にすばらしい御指摘で、要は話合いでもう一回それが直せるんだということですよね。
それに対して、その合意文書はあるんですかということを追及されても、政府側は、議事録も整理していない、理解があるだけだというような話なんですよ。議事録もない、加計学園かよという話ですよね。
相手の言葉を全面的に信頼する。相手の言葉、全面的に信頼って何なんですかと、ただの口約束以下の話をドラマチックに話さないでくださいという話なんですね。
そんなものは、担当者、閣僚が替われば、当然、何の話でしたっけと言われますよ。そのためにちゃんと文書を取っておかなきゃ駄目なんでしょう。
だって、それだけの国際事、国際約束、協定や条約とかというものが口約束で成立する、言ったから大丈夫だというんだったら、どうしてTPPの元々のテキストが8000ページ超えているんですか。当然このことに関してもしっかりと裏を取っていなきゃならない。
委員長、済みません。紙先生と重なりますけれども、それに対する合意文書であったりとか、それに関連するメモなどもありましたら、提出いただくようにお諮りください。
○委員長(柘植芳文君)
ただいまの件につきましては、後刻理事会で協議をいたします。
○山本太郎君
TPP、余りにも幅広いんですよね。話変えます。
TPP、これ本当に衰退する地方にも活力を与えることになるのかということを短く、与えることになるならないということで茂木大臣にお答えいただいてもよろしいでしょうか。
○国務大臣(茂木敏充君)
TPP、これによりまして、工業製品につきましては関税がほぼ100%撤廃をされるわけであります。
さらには、輸入手続、通関等が簡素化をされる。
さらに、海外に進出をしても、強制的な技術移転を行わなきゃならない、こういう状況も解消されると。
知的財産も保護をされる。こういったことで、これまで海外進出できずにいた地方ですばらしい技術や製品を作っている中堅企業、中小企業にとっても、海外展開のチャンス、こういったものが増えてくると思っておりますし、おいしいもの、安全なもの、世界的にも人気のある農林水産物を作っている農林水産業者にとっても、海外展開の大きなチャンスが生まれてくると考えております。
○山本太郎君
これ、一言でお答えいただきたいんですよ。これ、TPPによって、例えば公共事業が外国企業に食われてしまうとかというようなおそれはないですか。考え過ぎですか。茂木大臣、いかがでしょう。
○国務大臣(茂木敏充君)
こういった経済連携を進めるということになりますと、当然それぞれの国での様々な取引の行き来といいますか、これは盛んになるわけであります。そういった中において、日本の様々な国内の制度であったりとか、そういうものがしっかり維持をされるというようなことに目を配っていきたいと思っております。
○山本太郎君
TPPについて懸念する一つ、PFIです。
TPPのルールでは、日本国内で行われる政府調達、公共事業に外資が国内企業と同じ条件で参加するには、その事業が基準額以上である必要があります。これ、WTOも一緒ですよね。
建設サービス事業では、契約金額の見積りが中央政府発注の事業で約7.4億円以上、地方公共団体発注の事業で契約金額の見積り約24.7億円以上の案件がTPPの政府調達15章の適用になると。
この基準額以上の公共事業であれば、外資であってもTPPのルール内で内国民待遇などが保証され、国内企業と同じ扱いが求められ、地元企業優先、地元企業優先などの差別的扱いは許されない。日本側は地元企業優先などできないということ。
同じ基準がPFI事業にも当てはまる。だったら基準額よりも低ければ地元で分け合えるじゃないかって錯覚に陥(おちい)りますが、実際のPFI事業では、国内大手企業が関わり、地元のうまみを吸い上げることが問題点として挙げられています。
外資が入ってくる基準額以下であっても国内の大手に食われ、地方は残り物をすする形になり、基準額以上の公共事業、大型案件であっても海外資本に持っていかれるという話。
特定非営利活動法人日本PFI・PPP協会作成の「PFI年鑑2017年版」では、2000年からこれまでのPFI案件664件、契約金額も掲載されている。時間がなくてざっくりしか調べられなかったんですけれども、TPP15章が適用されるPFI事業、どれぐらいにあるのかというのを集計してみました。
コンセッションが入る前のPFI事業の話です。2011年11月30日以前に契約されたものの中で、建設を含むPFI事業で、国の案件を除いた地方だけを探すと372件、600件超える中で372件。うち空欄になっている40何件を省いた329件をチェックしてみたら、これら全て建築サービス案件。
建物の建設も行うPFIだった場合、TPPのルールにおける地方発注の対象基準額である24.7億円以上の案件は329件中246件。
ごろごろあるということなんですよ、外資が爪伸ばせるというようなPFI案件がもう既にごろごろあるって話なんですよね。
そこに外資が入ってくるという話はWTOルールでも予測できるが、TPP第9章では、
先ほどの内国民待遇を規定した9.4条のほかにも、TPP第九9・10条では、外資系企業に対し日本国内での現地調達を要求したり、物品購入やサービス購入によって日本国内の業者から購入するよう要求することが禁止される。
特定措置の履行要求の禁止も規定。要は地元優遇なんて絶対無理なんですよ。
それらに違反すれば当然ISDS使って国訴えること可能ですよって。外資が食い散らかした残りさえも日本人で分け合うことが要求できない。
こういうものを公平公正なルールと呼ぶんですか。茂木大臣、いかがでしょう。
○委員長(柘植芳文君)
時間が来ておりますので、答弁は簡潔にお願いをいたします。
○国務大臣(茂木敏充君)
TPP協定投資章の特定措置の履行要求の禁止条項の現地調達に関する規定は、政府調達には適用されず、そして地方政府による現行の措置にも適用されないことになっておりまして、委員の御認識は若干違っていると考えております。
○山本太郎君
TPP11に限った話ですよね。12ではどうなんですかって。アメリカとかベトナムとか地方を守るためにそこにしっかりとブロックしていますよね。
○委員長(柘植芳文君)
時間が過ぎておりますので、お願いいたします。
○山本太郎君
日本は差し上げたんでしょう。日本以外の部分でも、これからどんどん、今の加盟国だけじゃなくて広げていくと言っているじゃないですか。
日本の地方を食い物にするような協定には断固反対と申し上げて、質問を終わります。
(※茂木大臣とのTPPについての議論は次回に続きます)
最新の記事
- 2025.12.5 災害対策及び東日本大震災復興特別委員会「「そりゃないですよ!」借金しろでは持たない・・・。八丈島の事業者、経済を救え!」
- 2025.12.2 環境委員会「ウソにウソを重ねたインチキで国民を守る!?」
- 2025.11.26 憲法審査会「憲法改正という詐欺、窃盗行為から国民を守る」
- 2025.11.6 本会議 代表質問
- 2025.6.18 憲法審査会「7分で完全理解!テレビでは放送できない 邪悪な改憲派の狙い」
カテゴリ
- PCSC協定
- SPEEDI
- もんじゅ
- グローバー勧告
- サイバー
- テロ関連
- マイナンバー
- ロスジェネ
- 予算委員会
- 健康・医療戦略推進法
- 内閣委員会
- 原子力委員会設置法
- 国家公務員法の一部を改正する法律
- 国家戦略特区法
- 天下り
- 奨学金
- 子宮頸がんワクチン
- 小児甲状腺がん
- 川内原発
- 年次改革要望書
- 放射性物質拡散シミュレーション
- 新型コロナウイルス感染症
- 日米原子力協定
- 東日本大震災復興及び原子力問題特別委員会
- 株式会社地域経済活性化支援機構法の一部を改正する法律
- 水素エネルギー
- 汚染水対策
- 法科大学院
- 特定秘密保護法
- 独立行政法人通則法の一部を改正する法律
- 総合科学技術・イノベーション会議に関する内閣府設置法の一部を改正する法律
- 被ばく問題
- 規制基準
- 重大な犯罪を防止し、及びこれと戦う協力の強化に関する日本国政府とアメリカ合衆国政府との間の協定の実施に関する法律
過去ログ
- 2025年12月
- 2025年11月
- 2025年6月
- 2025年5月
- 2025年4月
- 2025年3月
- 2025年1月
- 2024年12月
- 2024年10月
- 2024年6月
- 2024年5月
- 2024年4月
- 2024年3月
- 2024年2月
- 2024年1月
- 2023年12月
- 2023年11月
- 2023年6月
- 2023年5月
- 2023年4月
- 2023年3月
- 2022年12月
- 2022年11月
- 2022年3月
- 2022年2月
- 2019年6月
- 2019年5月
- 2019年4月
- 2019年3月
- 2019年2月
- 2018年12月
- 2018年11月
- 2018年8月
- 2018年7月
- 2018年6月
- 2018年5月
- 2018年4月
- 2018年3月
- 2018年2月
- 2017年12月
- 2017年8月
- 2017年7月
- 2017年6月
- 2017年5月
- 2017年4月
- 2017年3月
- 2017年2月
- 2017年1月
- 2016年12月
- 2016年11月
- 2016年10月
- 2016年6月
- 2016年5月
- 2016年4月
- 2016年3月
- 2016年2月
- 2016年1月
- 2015年12月
- 2015年10月
- 2015年9月
- 2015年8月
- 2015年7月
- 2015年6月
- 2015年5月
- 2015年4月
- 2015年3月
- 2015年2月
- 2014年11月
- 2014年10月
- 2014年7月
- 2014年6月
- 2014年5月
- 2014年4月
- 2014年3月
- 2013年12月
- 2013年11月
- 2013年7月
- 過去記事一覧














