国会活動
2018.5.29 内閣委員会「 入管は人権侵害の金メダリストか?」
2018年06月11日
- カテゴリ

○山本太郎君
ありがとうございます。自由党共同代表、山本太郎です。社民との会派、希望の会を代表し、御質問をいたします。
〔委員長退席、理事藤川政人君着席〕
これ、仮定の話としてお聞きください、そしてお答えください、一般論として。事業者が全く存在しない事実や虚偽に基づく話を創作、申請者である自治体をだまし、根回し、首相官邸まで巻き込み、首相秘書官や内閣府次長を動かして審査を進めさせていた場合、国家戦略特区においてその事業者はどのようなペナルティーが科せられるおそれがあるでしょうか? そのようなことがあった場合、歯止めはありますか? ルール上、担保されているでしょうか?
○国務大臣(梶山弘志君)
あくまでも仮定の話という限定で一般論として申し上げれば、制度改革は、議論をリードしていただく民間有識者の皆さんはもとより、関係省庁やその他の専門家の様々な方を巻き込んで検討を積み重ね、オープンな場での議論を経て関係者間で合意するものであります。このため、特定の提案者による提案は、例え制度改革の議論を開始する端緒となることはあっても、その提案の内容自体が制度改革全体の結果を直ちに左右することとは考えておりません。
もう一点、歯止めということでルールがあるのかという、これ、あくまでもこれも仮定ということで限定をさせていただきますけれども、仮に提案者による提案内容に不適切な内容が含まれていたとしても、オープンなプロセスを通じて規制官庁も含めた関係者間でしっかりと合意の上で行われる制度改革が、特定の提案の内容のみによって左右されることは考えられません。
岩盤規制改革の推進に当たっては、民間有識者はもとより、関係省庁も含めた透明性の高いプロセスを維持することが重要であり、その観点から本年3月に合意済み議事録導入を始めとする運営強化方策を閣議決定したところであります。引き続き、透明性の高い制度の運用に努めてまいりたいと考えております。
○山本太郎君
どんな制度であったとしても、それを悪用する人がいる可能性を前提として制度設計していかなきゃならないと思うんですけれども、驚きなことに、国家戦略特区ではそのような制度設計になっていないんですね。で、そもそも申請者が不正をやる余地があるという前提で制度設計がなされていない、いい規制緩和の提案であれば採用しますよという制度設計になっていると。
〔理事藤川政人君退席、委員長着席〕
一方で、認定取消しという意味では、特区法11条に基づいて区域計画、基本方針、区域方針に適合しない、この中でやるべきはずの事業をやらないというような条件があった場合には、認定の取消しなどは行われるけれども、いずれにしても取消し条件に関しては不正などは含まれないというような制度設計になっているという説明を受けました。ありがとうございます。
加計学園問題、また先週末に新たな展開があったと。もう皆さん御質問されたことですけれども、加計学園が先週土曜日、愛媛県が作成した加計、愛媛、今治と国、官邸と内閣府ですけれども、それぞれの間での話合いを記した愛媛文書。その中に出てくる加計理事長と安倍総理の面会を巡るミステリーがますますおかしな方向に行き出したと。
2015年2月25日の面会の記述について、要するにうその情報を愛媛県に伝えてしまったと突如ファクスでコメントを出したのが加計学園。資料の①、日経記事、赤線部分が加計理事長と安倍総理の面会がうそだったと言っている、そのような趣旨の内容の学園秘書室のファクスの内容なんですけどね。記者会見もなかった、一枚紙のファクスをマスコミに送り付けるだけと。まるで怪文書のような内容かと一瞬疑ったというようなコメントもテレビ局各局からありましたけれども。
今週月曜に予算委員会を控えていたから、総理への腹心の友からの助け船だったんですかね? 何なのかよく分かりませんけれども。そして、週明けの昨日、二度目のファクスがまた送られたと。報道によれば、そこには、当該職員の記憶の範囲であり確認には困難な面もあると書かれている。また出ましたね、記憶の範囲。しかも、確認には困難な面もあるのに二回もファクスを送信したという。やっていること、これむちゃくちゃじゃないですか。
内閣府と文科省、これ5月の22日の愛媛文書の公開から先週の土曜日の一度目のファクス送信までの間に、事前に加計学園から、実は、愛媛文書の中にあった理事長、総理の面談というのは事実ではなかったんだというような相談というのは事前に受けていましたか?
○国務大臣(梶山弘志君)
受けておりません。
○大臣政務官(宮川典子君)
文部科学省も事前の相談は受けておりません。
○山本太郎君
すごいですね。こういうことを勝手にやってのける教育機関というんですか、そんなところが認可されてしまったと。まあ幾つも大学認可されているんですけど。これ、今回加計学園がマスコミに送信したファクスというのは、何か国が送るように指示したとかということを聞いていますか? 大臣。いかがでしょうか?
○国務大臣(梶山弘志君)
事前にも存じ上げませんでしたし、そういう指示も出しておりません。
○山本太郎君
加計学園が今回流したファクス、これまで愛媛や今治市、そして国に対して説明していた総理と理事長の面談、いいねが虚偽だったと説明したことが事実だった場合について。
資料の②の上なんですけれども、これ、文科省の大学、大学院、短期大学及び高等専門学校の設置等に係る認可の基準なんですね。加計は、認可の申請又は届出において偽りその他不正の行為があった場合の文部科学大臣による不認可の規定に抵触するんではないでしょうか。いかがでしょうか? 認可後に不正が発生した場合の認可の効力についても教えてください。
○大臣政務官(宮川典子君)
今資料でお示しいただきました大学、大学院、短期大学及び高等専門学校の設置等に係る認可の基準第2条の第1号では、認可申請等において、偽りその他不正の行為があった者については、一定期間認可をしない旨の規定をしております。本基準における偽りその他不正の行為があった者としては、認可申請等における文部科学省への認可申請書等の虚偽記載又は重大な事実の記載の欠如や、審査時における不正の行為などが該当いたします。
本基準は、文部科学省と認可申請者との間で、申請者から審査に影響を与えるような虚偽記載や不正行為などがあったかどうかの観点で定められているものでありまして、設置認可の申請の内容と関わりのない御指摘の事項に関しては該当しないと考えております。
○山本太郎君
これが抵触するということは、文科省が直接だまされた場合だということですよね、平たく言えばそういうことですよね。でも、文科省が直接だまされていないというような事実がまだ隠されているかもしれないですからね。ある意味、それは掘っていくという必要があるんじゃないかと。
ここまで手続を無視したというか、仁義を無視した、いきなりファクスを送り付けて、実はあれうそでしたみたいな、事前に自治体をだまし続けて、結局、一回停滞したものをもう一回活路を見出すために、起爆剤として、総理と加計学園、加計理事長との話合いがあったという虚偽の、そのような虚偽の話を作り上げたというようなことがあるんですから、その裏にはいろいろとあるかもしれないという意味では、これ、不正行為があったかどうかということを調べる必要は私あるかと思うんですけどね。
さて、加計学園については私学助成金もたくさん交付されていると思います。2015年、平成27年2月25日以降、まあ例の日ですよね、国から学校法人加計学園に私学助成金などの交付金、幾ら支給されていますか?
○大臣政務官(宮川典子君)
平成26年度から平成29年度に学校法人加計学園に対して交付された私学助成の総額は、約60億円となっております。
○山本太郎君
結構な額ですね。これ、一般論としてお答えいただきたいんですけれども、これまで不正が理由で私学助成金を返還させられた事例というのはあるんでしょうか?
そして、もう一つ、また、具体的に今回、加計学園が安倍総理との関係について愛媛県や今治市に対してうそをついて審査プロセスを進めていた場合には、助成金、一部ないしは全部を返還させることにはなるんでしょうか? いかがでしょう。
○大臣政務官(宮川典子君)
私立学校振興助成法におきまして、学校法人の設置する大学等の教育条件又は管理運営に適正を欠くなどの場合などについて、国は私学助成の減額又は不交付とすることができるとしております。
過去10年で、管理運営の不適切により不交付又は減額となった事例には、役員の詐欺又は業務上横領による逮捕、また理事会と教学側の対立による管理運営の不適正、違法な廃棄物処理の継続による法人職員の逮捕、設置認可の申請書類の虚偽記載などがあります。
岡山理科大学の獣医学部につきましては、国家戦略特区として認定されたことを踏まえ、獣医学部設置の申請を受け付け、大学設置・学校法人審議会で専門的、学問的な観点から審査を行い、法令に基づき適正に設置を認可したものと認識しております。
私立大学等経常費補助金受取の、受領における補助金の減額又は不交付の事由に適するかどうかという点に関しましては、法令に照らし合わせて個別に判断されるものであり、仮定の御質問にはお答えしかねるというふうに思っております。
○山本太郎君
いや、仮定の質問にも是非お答えいただきたいんですね。国会は仮定の話をずっと続けているわけですから。こういった場合どうなるかとかいうことを審議する、議論する場所が国会ですから。たとえ仮定の話であったとしても、是非そこに真摯にお答えをいただきたいと。
私立学校法では、その63条に、学校法人に対し業務、財産の状況について報告を求め、また学校法人の事務所等に立入検査することができると規定があります。加計学園に対して、愛媛文書と加計学園のファクスの内容、一体どっちが正しかったのかということを明らかにするために、文科省が加計問題の真相究明のために立入調査をお願いしたいんですけれども、それはできますか?
○大臣政務官(宮川典子君)
私立学校法の第63条におきまして、委員御指摘のように、学校法人に対し業務、財務の状況に関しまして立入検査を行うことができる旨を定めております。同条において、立入検査についてはこの法律の施行に必要な限度において実施できることとなっており、具体的には、私立学校法に定める措置命令、これは第60条に記載があります、また解散命令、第62条等の対象となり得るような事態に立ち入っている場合、またそれらの命令を行うために必要となる事実を確認するために必要な場合に実施することを想定しております。
そのため、愛媛県や加計学園の文書に関して事実関係を明らかにするために私立学校法第63条に規定する立入検査を実施することは、今のところ想定できないと考えております。
○山本太郎君
まあ、でも架空の話をでっち上げて、それを交渉材料に使ってまで学校を設立したわけですから、新獣医学部を設立したわけだから、ある意味かなり疑惑が濃いというか、それを自分で言っているわけですからね、実はあれ、うそだったんですよということをね。
このような学校に対して立入検査が文科省さえもできないという話であるならば、せめてその事実関係をはっきりさせるということを、文科省が先頭に立つということだってできるんじゃないですか? だって私立学校法があるんだからという話なんですけれども。
文科省以外にも、私学に対する国の補助の問題に関連しては、会計検査院の役割も重要になるのではと考えます。
昨年12月の5日、本委員会で加計学園の獣医学部の建設費水増し疑惑についてお聞きし、「森友学園の国有地売却問題で会計検査院が調査を行ったように加計の建築費についても調べてほしい」と求めましたが、12月7日の理事会では、与党側から、「加計学園に対しては施設建設に対する補助はないから検査院が調査することは適当ではない」と反論があったんですけれども、本件は引き続き協議ということになったんですが、その後国会が閉じたので、この理事会協議案件は消滅したと。
そのときの質疑の中で、12月5日ですか、検査院の参考人からは、「国が直接又は間接に補助金、奨励金、助成金等を交付し又は貸付金、損失補填等の財政援助を与えるものなどの会計について会計経理の検査をすることができる」と、そういうふうに言っていただいているんですね。
なので、委員長、是非加計学園について、獣医学部の建設計画ということに限らず、学園全体について不正があるかどうか、会計検査院による検査を行うことをお諮りください。
○委員長(柘植芳文君)
ただいまの件につきましては、後刻理事会で協議をいたします。
○山本太郎君
だってこれ、加計学園側からのファクスが事実だとしたら、停滞した計画、この活路を見出す方法として総理大臣と理事長の面会があった、好感触であったと虚偽の話を捏造、計画を有利に進めるために事実と異なる独自の手続を行い続けたわけですよね。これ詐欺行為と言うんですよ。
このような不正行為を働く教育機関であるならば、本来お取り潰しが一番いいんじゃないですか。このような教育機関であるならば、獣医学部以外でも不正を働いている可能性が大きい。調査を広げることが必要かと思います。是非、理事会での委員各位の御賛同を賜りますよう、よろしくお願いいたします。ありがとうございます。
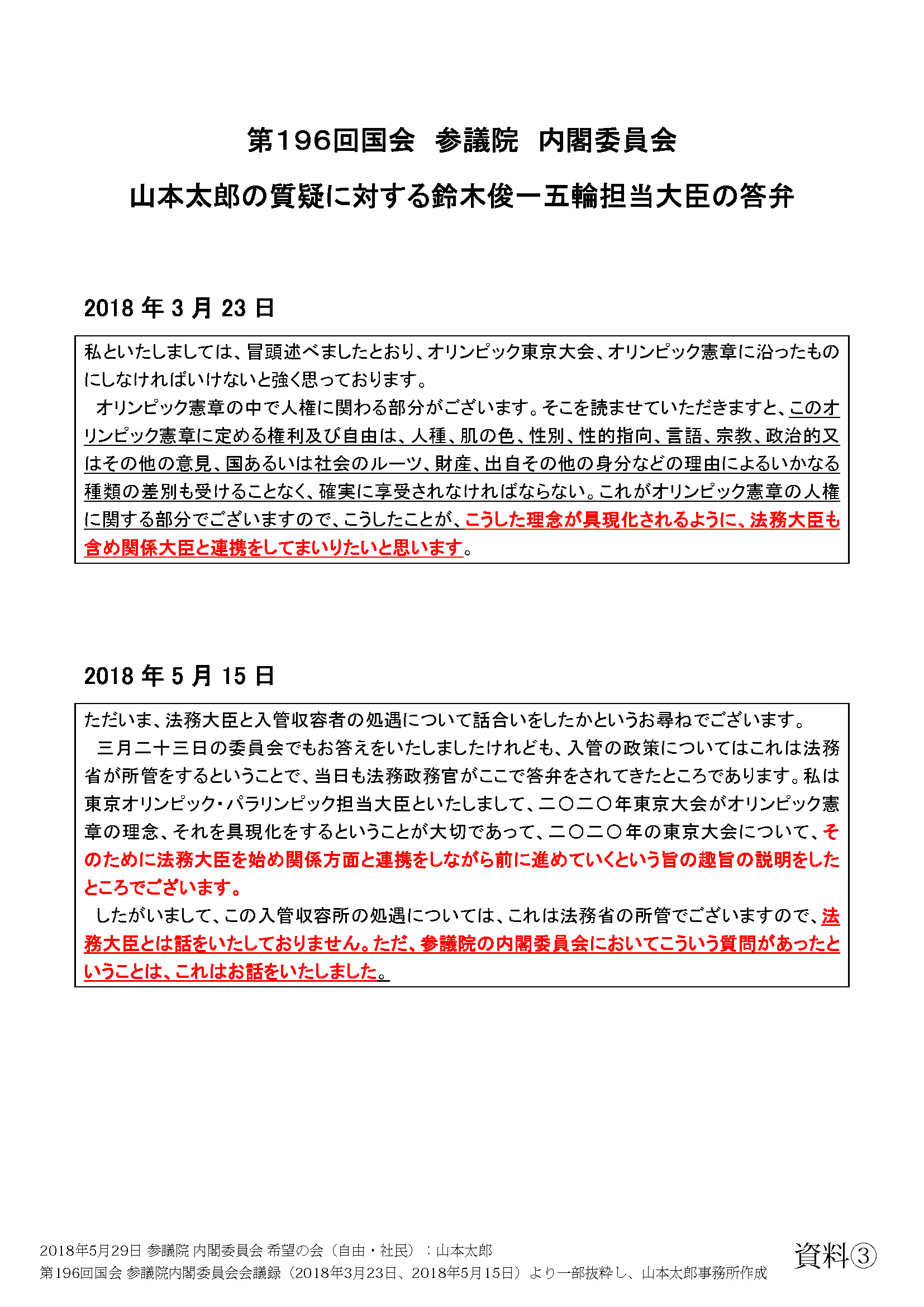
次に参ります。3月23日の本委員会で、入管施設による被収容者への数々の人権じゅうりん、非人道的な扱いを御紹介。人権無視が横行するような国がオリンピックのホスト国を務めるなどあり得ない、オリンピック担当大臣として、入管に収容されている人々の扱い、その是正について法務大臣と話し合っていただきたい旨お願いしました。
それに対し、鈴木大臣が、資料の③の上、「オリンピック憲章の人権に関する理念が具現化されるよう、法務大臣も含め関係大臣と連携をしてまいりたい」と、すばらしい御答弁をいただきました。
この後、4月14日、牛久の収容所、インドの方が長期収容による先の見えない不安から自殺。再度5月15日の本委員会で鈴木大臣から答弁いただいたのが資料の③、下。「この入管収容所の処遇については、これは法務省の所管でございますので、法務大臣とは話をいたしておりません、ただ、こういう質問があったということは、これはお話をいたしました」と、前回の答弁よりも少し後退をしました。
資料の④。この答弁が行われた前後数日の間、5月14日から20日の間に、東日本入国管理センターでは、収容者3人が計4回、相次いで自殺を図っていたことが発覚。
鈴木大臣、これを聞かれてどう思われますか?
○国務大臣(鈴木俊一君)
この委員会で山本先生から御指摘を、こういう問題があるということが、度々御質問をいただきました。私も御質問をいただいてから関心を持っておりましたものですから、新聞報道でこれに接しまして、大変心が痛まる思いでございます。
○山本太郎君
これ、大臣に本当は、5月15日に質問して以降、このことを法務大臣とこの件について話し合ってくださいましたか? と聞く予定でしたけど、もう時間が少なくなってきているのでそこはちょっと割愛させていただきたいんですね。していないということだと思います。
この件に関して法務大臣とお話ししていただいた内容は、「内閣委員会でこんな質問があったよ」という、言い方は失礼ですけれども、程度のお話をしてくださったと思うんですね。けれども、これはすごく重要な話なんですよ。なぜならば、常日頃から入管体制が、入管収容施設においてオリンピック憲章に大きく反するようなことが日常的に行われているということを考えていただきたいんです。
もう一度、大臣が答弁してくださった3月23日の内容をお読みいたします。
「私といたしましては、冒頭述べましたとおり、オリンピック東京大会、オリンピック憲章に沿ったものにしなければいけないと強く思っております。オリンピック憲章の中で人権に関わる部分がございます。このオリンピック憲章に定める権利及び自由は、人種、肌の色、性別、性的指向、言語、宗教、政治的又はそのほかの意見、国あるいは社会のルーツ、財産、出自そのほかの身分などの理由によるいかなる種類の差別も受けることなく、確実に享受されなければならない。これがオリンピック憲章の人権に関する部分でございますので、こうしたことが、こうした理念が具現化されるように、法務大臣も含め関係大臣と連携をしてまいりたいと思います」と。
非常にすばらしい、オリンピック担当大臣とはこうあるべきだというような御答弁をいただいたわけなんですけれども、残念ながら、オリンピック憲章に反する行為が実際に日本の入管施設において日常的に行われている。ここを無視してどうやってオリンピック憲章を具現化するんですか? ってことなんですよ。
入管は法務省マター、だから口は出せない、具体的には。それは分かりますよ。でも、実際にオリンピック憲章を具現化するため、そのためには絶対に避けては通れないような人権無視、人権じゅうりんが毎日のように行われている施設を無視して、オリンピック憲章を具現化したって言えますかね? ってことなんです。
なので、お力をお借りしたいんですよ。お話をしていただきたいんです。実際に改善に関われって話じゃないですよ。法務大臣と実際にお話をしていただいて、この問題に注目していただいているということは非常に有り難いんですけれども、人間の命と、人間として当然の権利と、日本という国の誇りに関わる話を国会という場で大臣に要請しています。
非常にひどい話がありました。資料の⑤、共同通信の記事、これ補足しながら説明します。
昨年の7月、大阪入国管理局職員が、薬の服用をめぐるトラブルで収容中のトルコ人男性を制圧した際、腕をひねり骨折させています。これ、今日、弁護団が記者会見を行います、地裁に提訴後。その制圧時の動画も記者会見で流すそうなんですね。必要最小限の制圧だったと入管は言うけど、必要最低限の制圧が骨折っておかしいじゃないですか。これまでにも制圧時に死亡者を出しているのが入管なんですよ。大臣、是非お話をしていただきたい。
そして、一つお願いしたいんです。お話をしていただくことと、もう一つ、鈴木大臣、これに関わる支援者の方々から、直接どういう状況かお話を聞いていただけませんか? セッティングします。是非お願いします。そして、その後に梶山大臣にも、これは内閣として、やはりオリンピックを迎えるわけですから、是非、鈴木大臣と一緒に、法務大臣とともに、オリンピック憲章が守れるような状況を一緒につくっていただきたいんです。お願いします。この二つに関してお願いいたします、お二人。
○国務大臣(鈴木俊一君)
5月の委員会で同様の御質問をいただきまして、そこで御答弁申し上げたことの繰り返しになるようで恐縮なんでございますが、やはりそれぞれの責任と権限が及ぶ所掌範囲というもの、これはきちっと守らなければいけないんだと思います。所掌の範囲の外からいろいろ、こうするああするというようなことになりますと、行政が混乱をするんだと思います。
入国の管理につきましては、これは明確に法務省の所管でございますので、法務大臣が、法務省が責任と権限において的確にこの処理をすべきことであると思います。しかし、先ほど申し上げましたとおり、山本先生から度重なって質問もあるわけでございますので、私として、法務大臣に、参議院のこの内閣委員会において、入管施設の中における人権の問題について質問がありましたよということは法務大臣に伝えているところでございます。
そして、支援者の方と会うようにと、こういうことでございますが、その前提が、私がこの入国管理の問題について何か対応をすると、そのためにというその前提であるならば、先ほど申し上げましたとおり、東京オリンピック・パラリンピック担当大臣としては、これはお会いすることはふさわしいことではないと、そんなふうに思うところであります。
○委員長(柘植芳文君)
時間が来ておりますので、簡潔にお願いいたします。
○国務大臣(梶山弘志君)
はい。今、山本委員からお話を伺いました。いかなる場合においても命は大切にされなければならない、それには国境も年齢も性別も何もないという思いであります。私なりにできることを考えてみたいと思っています。
○山本太郎君
終わります。
最新の記事
- 2025.12.5 災害対策及び東日本大震災復興特別委員会「「そりゃないですよ!」借金しろでは持たない・・・。八丈島の事業者、経済を救え!」
- 2025.12.2 環境委員会「ウソにウソを重ねたインチキで国民を守る!?」
- 2025.11.26 憲法審査会「憲法改正という詐欺、窃盗行為から国民を守る」
- 2025.11.6 本会議 代表質問
- 2025.6.18 憲法審査会「7分で完全理解!テレビでは放送できない 邪悪な改憲派の狙い」
カテゴリ
- PCSC協定
- SPEEDI
- もんじゅ
- グローバー勧告
- サイバー
- テロ関連
- マイナンバー
- ロスジェネ
- 予算委員会
- 健康・医療戦略推進法
- 内閣委員会
- 原子力委員会設置法
- 国家公務員法の一部を改正する法律
- 国家戦略特区法
- 天下り
- 奨学金
- 子宮頸がんワクチン
- 小児甲状腺がん
- 川内原発
- 年次改革要望書
- 放射性物質拡散シミュレーション
- 新型コロナウイルス感染症
- 日米原子力協定
- 東日本大震災復興及び原子力問題特別委員会
- 株式会社地域経済活性化支援機構法の一部を改正する法律
- 水素エネルギー
- 汚染水対策
- 法科大学院
- 特定秘密保護法
- 独立行政法人通則法の一部を改正する法律
- 総合科学技術・イノベーション会議に関する内閣府設置法の一部を改正する法律
- 被ばく問題
- 規制基準
- 重大な犯罪を防止し、及びこれと戦う協力の強化に関する日本国政府とアメリカ合衆国政府との間の協定の実施に関する法律
過去ログ
- 2025年12月
- 2025年11月
- 2025年6月
- 2025年5月
- 2025年4月
- 2025年3月
- 2025年1月
- 2024年12月
- 2024年10月
- 2024年6月
- 2024年5月
- 2024年4月
- 2024年3月
- 2024年2月
- 2024年1月
- 2023年12月
- 2023年11月
- 2023年6月
- 2023年5月
- 2023年4月
- 2023年3月
- 2022年12月
- 2022年11月
- 2022年3月
- 2022年2月
- 2019年6月
- 2019年5月
- 2019年4月
- 2019年3月
- 2019年2月
- 2018年12月
- 2018年11月
- 2018年8月
- 2018年7月
- 2018年6月
- 2018年5月
- 2018年4月
- 2018年3月
- 2018年2月
- 2017年12月
- 2017年8月
- 2017年7月
- 2017年6月
- 2017年5月
- 2017年4月
- 2017年3月
- 2017年2月
- 2017年1月
- 2016年12月
- 2016年11月
- 2016年10月
- 2016年6月
- 2016年5月
- 2016年4月
- 2016年3月
- 2016年2月
- 2016年1月
- 2015年12月
- 2015年10月
- 2015年9月
- 2015年8月
- 2015年7月
- 2015年6月
- 2015年5月
- 2015年4月
- 2015年3月
- 2015年2月
- 2014年11月
- 2014年10月
- 2014年7月
- 2014年6月
- 2014年5月
- 2014年4月
- 2014年3月
- 2013年12月
- 2013年11月
- 2013年7月
- 過去記事一覧











