アーカイブ
子ども被災者支援法における各省庁平成26年度概算要求資料
2013年08月29日
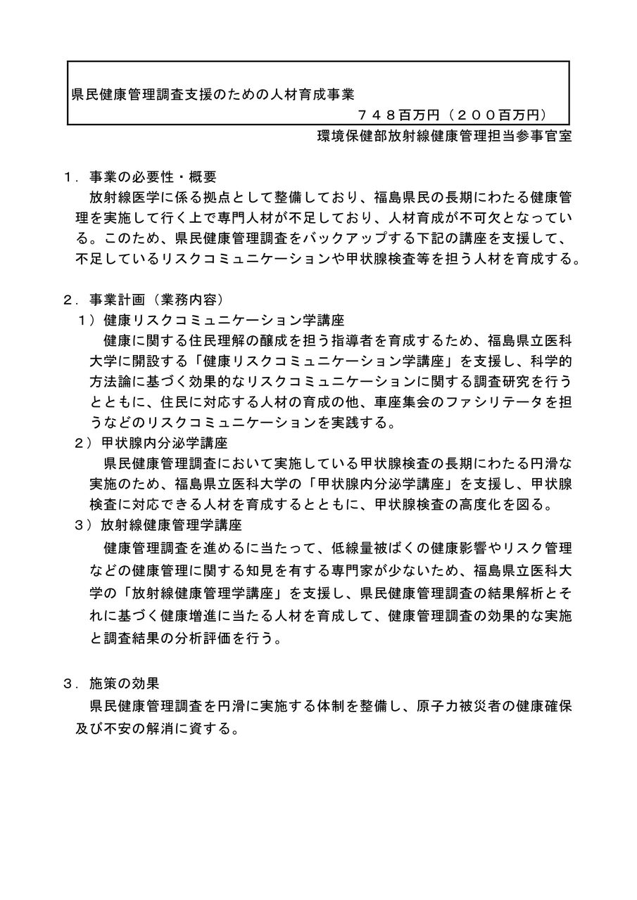
未だに法律の基本方針も決まらない、子ども被災者支援法ですが、その子ども被災者支援法に関わる平成26年度概算要求資料を各省庁から取り寄せましたので、公表します。
各省庁が子ども被災者支援法のおいて同様な事に予算要求しているのか、ご確認下さい。
(各省庁の概算要求に関する、個別の解説は後日行っていきます)
画像はすべてクリック拡大です。
環境省
金融庁
厚生省
国交省
消費者庁
総務省
内閣府
農林水産省
法務省
最新の記事
- 【Taro’s NETWORK】2025.9.20会員限定動画
- 山本太郎の国会質問!2023年6月15日(木)参議院・環境委員会
- 山本太郎の国会質問!2023年6月7日(水)参議院・憲法審査会
- 山本太郎の国会質問!2023年5月31日(水)東日本大震災復興特別委員会
- 山本太郎の国会質問!2023年5月31日(水)参議院・憲法審査会
過去ログ
- 2024年9月
- 2023年6月
- 2023年5月
- 2023年4月
- 2023年3月
- 2022年12月
- 2022年11月
- 2022年10月
- 2022年3月
- 2022年2月
- 2021年3月
- 2019年3月
- 2019年1月
- 2018年10月
- 2018年8月
- 2018年7月
- 2018年6月
- 2018年5月
- 2018年4月
- 2018年3月
- 2018年2月
- 2017年12月
- 2017年6月
- 2017年5月
- 2017年4月
- 2017年3月
- 2017年2月
- 2017年1月
- 2016年12月
- 2016年11月
- 2016年10月
- 2016年9月
- 2016年5月
- 2016年4月
- 2016年3月
- 2016年2月
- 2016年1月
- 2015年12月
- 2015年9月
- 2015年8月
- 2015年7月
- 2015年6月
- 2015年5月
- 2015年4月
- 2015年3月
- 2014年12月
- 2014年11月
- 2014年10月
- 2014年8月
- 2014年7月
- 2014年6月
- 2014年4月
- 2014年3月
- 2014年2月
- 2013年12月
- 2013年11月
- 2013年10月
- 2013年9月
- 2013年8月
- 2013年7月
- 2013年6月
- 2013年3月


































































